This Item Ships For Free!
Ikea bave dimmable deals
Ikea bave dimmable deals, Arezzo Modern Single Decorative Satin Nickel Finish GU10 LED deals
4.85
Ikea bave dimmable deals
Best useBest Use Learn More
All AroundAll Around
Max CushionMax Cushion
SurfaceSurface Learn More
Roads & PavementRoads & Pavement
StabilityStability Learn More
Neutral
Stable
CushioningCushioning Learn More
Barefoot
Minimal
Low
Medium
High
Maximal
Product Details:
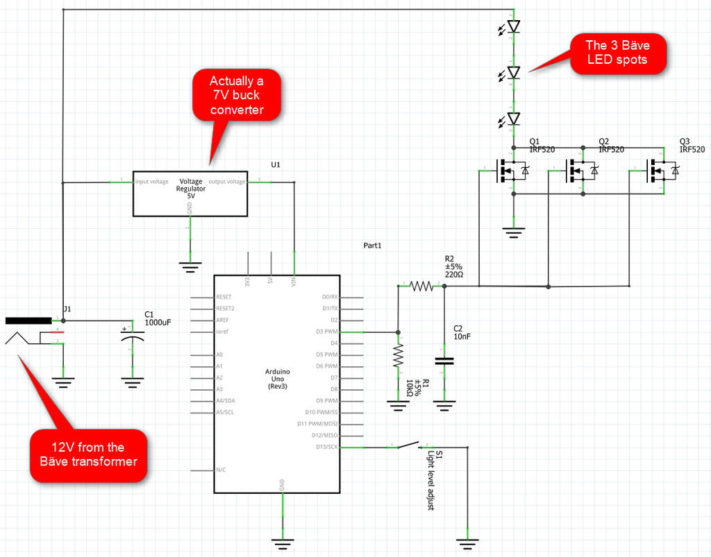
IKEA B ve LED Spot Hack 8 Steps Instructables deals, B VE LED ceiling track 3 spots white IKEAPEDIA deals, Lucide CARO LED Ceiling spotlight LED GU10 4x5W 2700K White deals, Arezzo Modern Single Decorative Satin Nickel Finish GU10 LED deals, Pyssel IKEA B ve dimmer hack II deals, STRATOSF R ceiling spotlight with 5 spots white chrome plated IKEA deals, IKEA B ve LED Spot Hack 8 Steps Instructables deals, STRATOSF R ceiling spotlight with 5 spots white chrome plated IKEA deals, Pyssel IKEA B ve dimmer hack II deals, IKEA B ve LED Spot Hack 8 Steps Instructables deals, Ikea Bave LED ceiling track deals, B VE LED ceiling track 3 spots white IKEA CA Led ceiling deals, B VE LED ceiling track 3 spots white IKEAPEDIA deals, B VE LED ceiling track 3 spots white IKEAPEDIA deals, 17.7W 100W Replacement RGBW A21 E26 Base Dimmable Alexa Google Sma deals, B VE LED ceiling track 3 spots white IKEA deals, 2 x IKEA Bave LED ceiling track light 5 spots white Ceiling deals, Pyssel IKEA B ve dimmer hack deals, Can anybody help me identify what type of spotlight this might be deals, Ikea PILSKOTT LED floor lamp smart black Dimmable modern graphic shape 44 deals, B VE LED ceiling track 5 spots white IKEA deals, LED Ceiling Lights Buy Online In store IKEA deals, Can anybody help me identify what type of spotlight this might be deals, IKEA B ve LED Spot Hack 8 Steps Instructables deals, B VE deals, IKEA B ve LED Spot Hack 8 Steps Instructables deals, Pyssel IKEA B ve dimmer hack II deals, IKEA B ve LED Spot Hack 8 Steps Instructables deals, B VE LED ceiling track 3 spots white IKEA deals, B VE LED ceiling track 3 spots white deals, Pyssel IKEA B ve dimmer hack II deals, B VE LED ceiling track 3 spots white deals, Pyssel IKEA B ve dimmer hack deals, B VE LED ceiling track 5 spots white IKEA deals, B VE LED ceiling track 3 spots white deals, Product Info: Ikea bave dimmable deals.
- Increased inherent stability
- Smooth transitions
- All day comfort
Model Number: SKU#7372201




